Optimización de Operaciones en servicios : Help Desk / Tecnical Centers
Metodología & KPIs

- Como cambiar la organización?
- Como medir el éxito del cambio?
DMAIC + ITIL

Nuevos KPIS de Eficiencia & Calidad

Definición del Punto de Partida

- ¿Donde estamos?
- Análisis puntos fuertes & débiles
¿Cuándo y Que nos piden nuestros clientes?

Zoom sobre lo que realmente importa

Rediseño de procesos Claves

- Cambiar lo relevante
- Crear procesos robustos & visuales
Nuevo Proceso de gestión de incidencias estándares

Nuevo Proceso de gestión de incidencias complejas

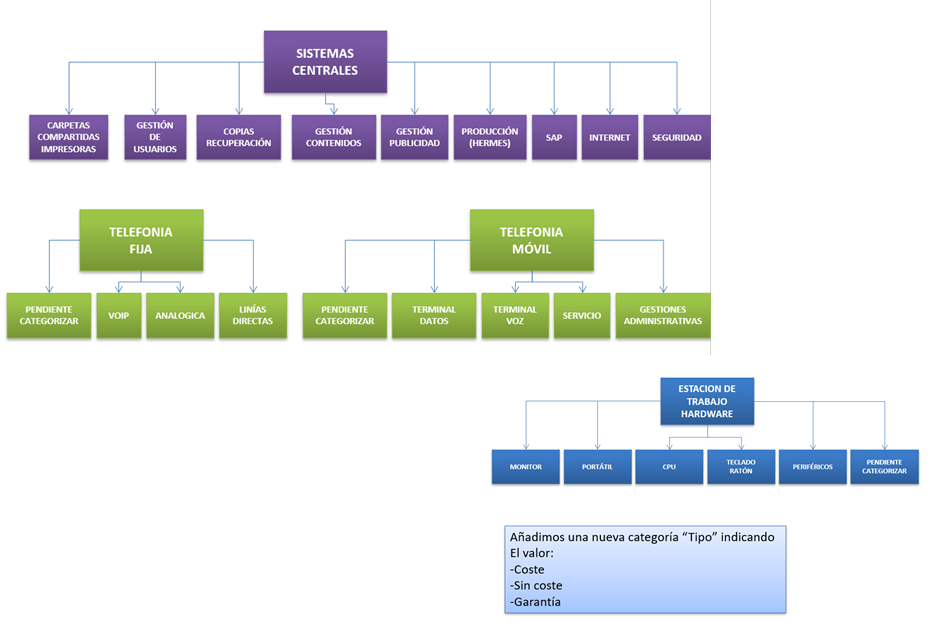
Diseño Arborescencia de solicitud
“Controlar con sentido & exactitud”
Diseño de Categoría de Incidencias


Definición SLA Service Level Agreement

- Cada problema su criticidad
- Cada criticidad su respuesta adecuada
SLAs & Nueva Matriz Impacto X Urgencia

Zoom Parámetros Impacto & urgencia

Herramienta de Control de la Eficiencia “Modulo Cronometro”

- “Que no se nos pueda escapar nada…”
Presentación de la herramienta

Sistema de Alarmas anti-rotura de SLA

Reporting Smart Data

- “Lo que se mide sencillamente se mejora fácilmente”
Herramienta Ágil de Reporting
- Extracción de los datos vía consulta SQL (Selección incidencias + mas calculo tiempos “On Hold”)
- Tratamiento de los datos vía VB

Control de la eficiencia de A hasta Z

Palancas de Mejora:
Recopilación de Ideas de mejora y Ejecución

- “La clave no es hacer recomendaciones si no hacer que las cosas ocurren”
Resto de palancas de mejora implantadas sobre El nuevo sistema creado

Resultados

Un excelente consultor tiene 2 cosas que el buen consultor no tiene:
- Un Amplio “Track Record”
- Un Amplio libro de recomendaciones de clientes
Eficiencia, Calidad & Coste

- La cantidad de incidencias baja
- La calidad de servicio sube
- El cliente está contento
